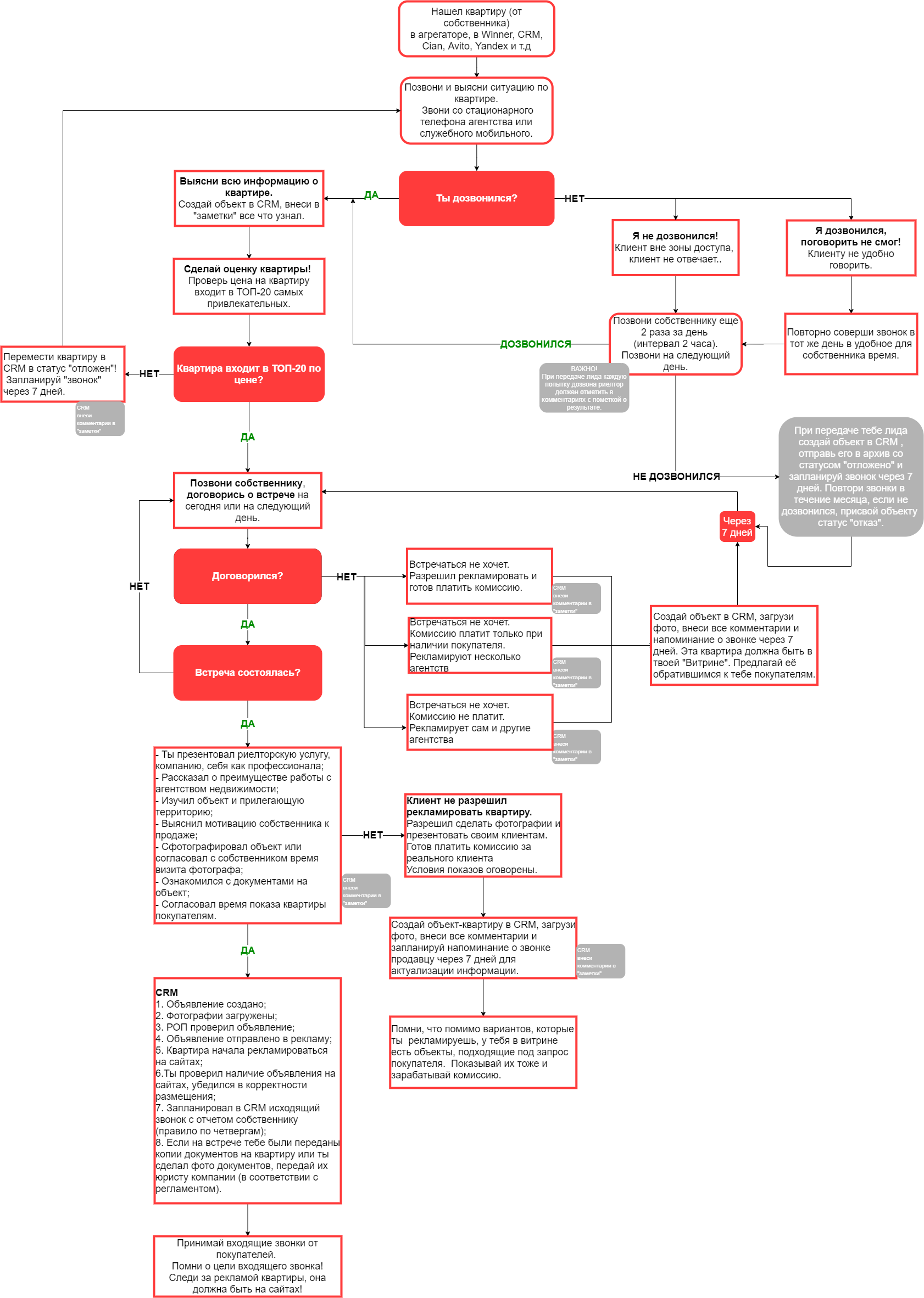
АЛГОРИТМ РАБОТЫ
С СОБСТВЕННИКОМ
От первого контакта до первого звонка покупателя